联系电话:
18089293716
首页
关于我们
公司简介
产品中心
热销产品
新闻中心
新闻动态
联系我们
产品中心
热销产品
热销产品
首页
>
产品中心
>
热销产品
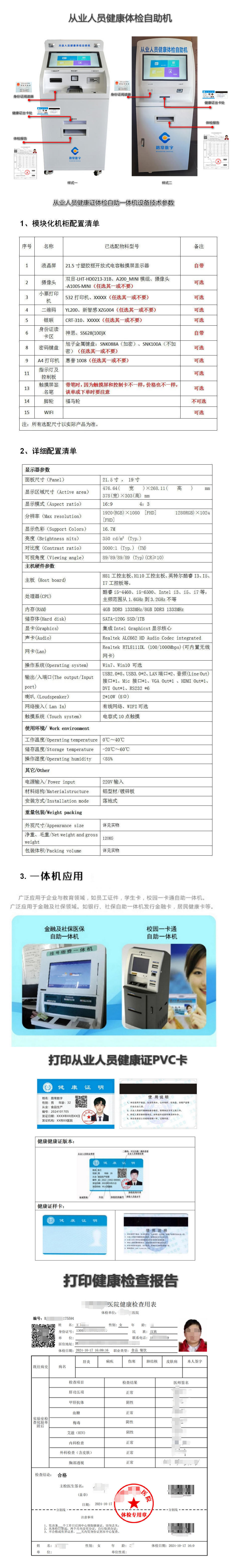
从业人员健康证体检自助一体机
发布时间:2024-07-08
联系我们